5月20日,长光禹辰正式发布了最新的多光谱相机AQ600/AQ600 Pro。作为长光禹辰首款视频多光谱相机,AQ系列具有遥感航拍和视频探测两种工作模式,这是禹辰人为多光谱遥感领域科研和行业用户倾心打造的又一力作,有望树立多光谱遥感新标杆。
左:AQ600 右:AQ600 Pro
AQ系列多光谱相机采用“5个多光谱+1个RGB”的通道组配方案,拥有更高的像素、更长的焦距、更大的视场和更强的机上边缘计算能力,创新的视频工作模式可以实现河道污染、水面溢油等巡视工作场景的“所见即所得”。
一、波段组配
5个3.2M像素多光谱(像元大小 3.45μm,12bit量化全局快门)+1个12.3M像素RGB(像元大小 1.55μm,8bit量化卷帘快门)的通道组配,显著提升了科研和行业用户的信息获取量,更加适合“光谱+AI”的应用场景,也预示着“光谱视觉”新时代已经到来。
5个多光谱通道覆盖可见至近红外波段,波长信息与MS600系列多光谱相机一脉相承,便于用户继承已有的光谱算法。
二、光学系统
AQ系列多光谱相机采用大光圈、低畸变、宽带透射镜头,全玻璃镜片和介质膜设计提高了光学系统的透过率,提升了系统信噪比,此外也有利于增强抗老化能力。
图示标注数据对应航高h=500m
多光谱通道焦距7.8mm、视场48.8°×37.5°、地面分辨率0.22m@h=500m、覆盖宽度454 m×340m@h=500m;RGB通道焦距7.2mm、视场47.4°×36.4°、地面分辨率0.11m@h=500m、覆盖宽度440m×330m@h=500m。
同一平台多光谱与RGB覆盖宽度基本相同,而RGB的空间分辨率比多光谱提高了一倍,让外业飞行和内业处理更随心。
三、相机主体
AQ600主机重量370g、AQ600 Pro主机重量750g(其中DJI X-Port重量345g),轻量化的镁铝合金外壳设计让相机更加便携、耐用;独具禹辰特色的蓝宝石光学玻璃窗口,便于灰尘擦拭清理,适应恶劣的外业环境;相机机身外形紧凑、散热良好、标准化机电接口丰富,为光谱遥感行业应用而生。
四、外部传感器
AQ系列多光谱相机标配下行光传感器(DLS),其中AQ600版DLS内置高精度GPS和IMU模块,AQ600 Pro则共享无人机的GPS和IMU信息。
相机拍照时,下行光传感器同步获取与5个光谱通道对应波长的环境光辐照度并记录于对应的TIFF图像中。后续数据处理时,太阳辐照度数据可用于对影像进行下行光补偿,降低云层遮挡、太阳角度变化等因素对拍照的影响,提高不同时间、不同环境下数据获取的一致性,保证用户得到更准确、更真实的地物反射率。
五、相机标定
AQ系列多光谱相机出厂前均进行严格的几何、光谱和辐射定标,外场作业时使用灰板进行相对辐射标定,并通过DLS实现飞行过程中的下行光校正。
(左:国外某品牌,右:AQ600/AQ600 Pro)
积分球下全视场辐亮度相对测量误差
基于长光禹辰自主研发的新型辐射定标模型,全视场平均相对辐射定标精度优于3%,显著优于国外同类产品。
六、影像数据
AQ系列多光谱相机光谱通道图像数据12bit量化,除常规16bit TIFF格式存储外,还支持机上实时反射率计算并以8bit JPEG格式存储,极大降低了外业数据量;RGB通道1200万像素高清图像,默认为JPEG格式存储。
AQ系列多光谱相机标配128GB、最大支持1TB的固态存储设备,数据兼容Yusense Map/Map+数据预处理和反演软件。
作为长光禹辰首款视频多光谱相机,AQ全系列支持机上实时辐射校正、反射率/光谱指数计算和行业应用反演,并实时输出1080P分辨率的视频级光谱指数和反演结果,河道污染、水面溢油等场景已经业务化。
七、功能设置
AQ系列多光谱相机延续长光禹辰MS600系列多光谱相机的人机交互风格,AQ600多光谱相机内置WEB服务器,用户可使用手机、平板电脑等移动终端通过WIFI访问连接相机,在网页浏览器上设置相机的工作参数、查看相机的工作状态。
AQ600 Pro多光谱相机兼容Payload SDK、Onboard SDK、Mobile SDK等DJI SDK,基于X-Port标准负载云台可实现即插即用、快速集成,用户通过DJI Pilot完成机载一体化的设置、飞行和监测,视频模式下推荐用户使用长光禹辰自研的Yusense Fly以获得更好的交互体验。
视频巡河模式下地面APP界面
八、搭载平台
AQ600 Pro兼容大疆M200 V2系列和M300 RTK无人机平台,AQ600除了常规的机载场景,可通过扩展的USB3.0千兆有线网卡转换器用于地面表型平台使用。
九、品质保障
AQ系列多光谱相机保持了长光禹辰一贯坚守的“品质至上”,采用光学级蓝宝石窗口,镁铝合金外壳,满足-10℃~+50℃下的宽温工作范围,能够适应恶劣的外业环境。产品通过CE、FCC和RoHS认证,达到出口欧美标准。
十、样机试用
AQ600系列多光谱相机将在2021第六届深圳国际无人机展览会(5月21日~23日,深圳福田会展中心2号馆)2D07展位首次亮相,预计在2021年第3季度正式发售,即日起开放样机试用申请,欢迎大家联系长光禹辰。
| 致谢:本产品得到中国科学院STS计划(KFJ-STS-QYZX-115 )、中国科学院王宽诚教育基金会等的资助。 |
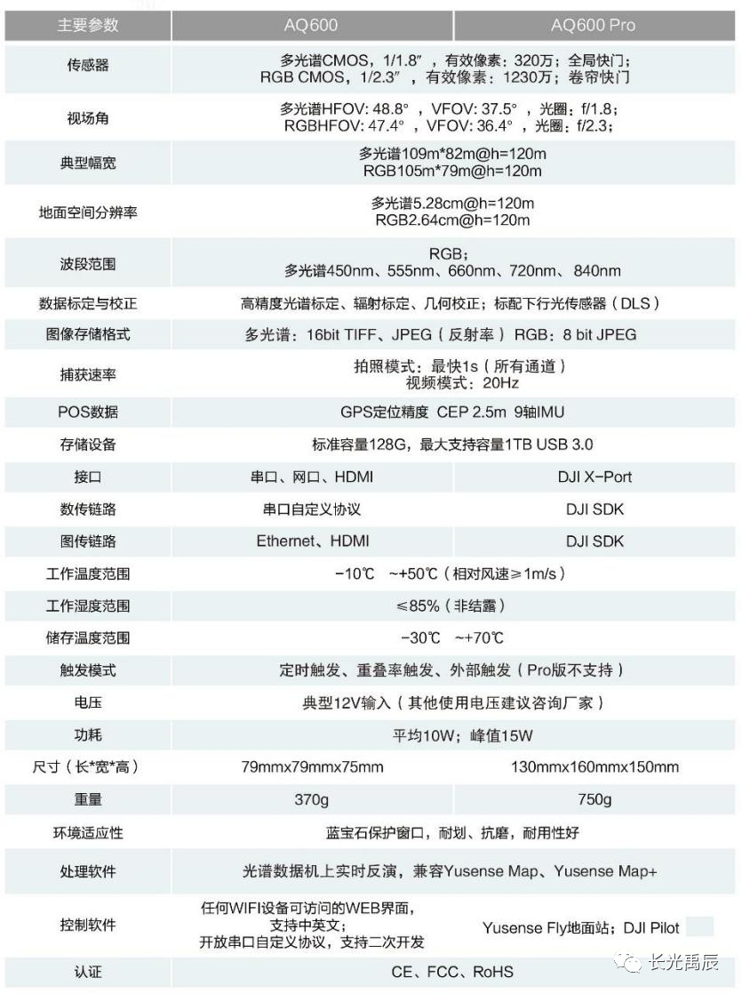
附:AQ600系列多光谱相机参数表
长光禹辰成立于2017年,是一家由中国科学院长春光机所和青岛高新区联合成立的高新技术企业,公司核心团队来自长春光机所空间光学部,在光谱遥感、光电探测领域具有深厚的理论基础和丰富的工程经验,掌握完整的光谱仪器系统设计、先进的嵌入式视觉开发、复杂场景定量遥感智能调光、高精度自动辐射校正、光谱数据半定量反演及应用等核心技术,形成了以MS200、MS400、MS600、AQ600等系列多光谱相机为代表的无人机载光谱遥感硬件产品线、以Yusense Map/Map Plus为依托的光谱数据预处理及分析软件和以Yusense Cloud为依托的端云一体化服务平台,并在农业、林业、生态、环保、警用等领域开展了深入的行业应用。公司专注于无人机航空遥感与光电探测领域,持续推出革新的软硬件产品,落地更丰富的行业应用场景,致力于用技术和产品推动行业进步。


