3月12日长光禹辰发布了Yusense Map+多光谱数据反演软件,为方便大家更好的了解Yusense Map+,2021年我们将陆续对Yusense Map+各行业模块的功能和使用进行介绍。
一、技术背景
从植物学角度看,病虫害、干旱、洪涝、缺肥等在不同胁迫均会影响植被叶片的表面性状和内在结构,直观表现为植被的“长势”不同;在光学遥感层面,不同植被长势表现为特征波长处的光谱反射率差异。
植被光谱特征曲线
由于健康植物叶面在可见光红光波段有很强的吸收特性,在近红外波段有很强的反射特性,将不同波段处的反射率经数学方法处理, 即可量化反映植被的状况。
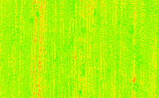
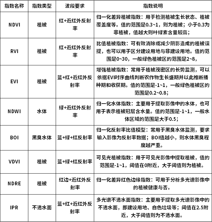
NDVI是最常用的一种植被指数,由于其可以表征叶片的叶绿素含量,所以常用于描述植被长势。
NDVI指数图示例
植被指数作为光谱遥感最基础的应用成果之一,具有简单、有效、易理解的优势,可以满足一些初级应用场景,应用较为广泛。
二、指数计算
为了帮助用户更便捷地完成基于多光谱数据的植被指数计算,Yusense Map+将NDVI、RVI、EVI等常用的植被指数封装成“指数计算模块”,通过简单的流程化操作,即可实现指数计算并生成TIFF格式的栅格影像,并支持色度渲染以及专题图输出。
同时,软件提供“自定义指数”功能,允许用户根据实际需要,自主定义、编辑指数计算公式。
三、操作流程
Yusense Map+的指数计算操作步骤如下:
指数计算模块界面
① 打开软件,选择拼接、校正后的多光谱反射率影像。
图层选择界面
② 勾选要计算的指数。Map+支持同时勾选多个指数,如下图所示,共勾选了NDVI、EVI与自定义指数。
指数勾选界面
自定义指数时,用户可以通过填写指数名称、指数公式及公式中对应的具体波段生成自定义指数。
自定义指数设置界面
③ 点击界面右侧“
”按钮,设置输出路径后即可得到所计算的指数结果。
指数结果保存路径设置界面
④ 点击界面右侧“
”按钮,跳转至布局视图,输出专题图;并点击“布局”(下图红框所示)“导出成位图”,即可输出专题图。
专题图输出界面
提示
①自定义指数时,用户可通过保存/导入模板功能,批量保存/导入选中影像的自定义指数。
②专题图中标题、图例、指北针等地图要素均可编辑,同时可插入图片、文本等外部元素。
③栅格数据显示方式多样,支持用户自定义渲染或者分级样式。
~~~更多细节详见操作手册。
四、应用场景
植被指数是光谱遥感的初级应用成果,可以表达地物光谱吸收系数的变化特征,因此对目标物使用合适的指数进行表征,基本可以定性评估植物长势、水质污染等。
需要指出的是,植被指数与作物收到的胁迫之间不存在严格的映射关系。以NDVI为例,虽然其可以描述叶片的叶绿素含量相对高低,但是由于什么原因引起的并无严格的理论支撑,所以无法定量、准确地描述非合作目标的理化特性。
五、使用申请
Yusense Map+指数计算模块具有简单、高效、可扩展、流程化的特点,有助于用户实现光谱遥感数据“自采自制自用”,欢迎大家联系长光禹辰,免费申请使用。
申请表链接:
https://www.wenjuan.com/s/If6nAvB/#
长光禹辰成立于2017年,是一家由中国科学院长春光机所和青岛高新区联合成立的高新技术企业,公司核心团队来自长春光机所空间光学部,在光谱遥感、光电探测领域具有深厚的理论基础和丰富的工程经验,掌握完整的光谱仪器系统设计、先进的嵌入式视觉开发、复杂场景定量遥感智能调光、高精度自动辐射校正、光谱数据半定量反演及应用等核心技术,形成了以MS200、MS400、MS600、AQ600等系列多光谱相机为代表的无人机载光谱遥感硬件产品线、以Yusense Map/Map Plus为依托的光谱数据预处理及分析软件和以Yusense Cloud为依托的端云一体化服务平台,并在农业、林业、生态、环保、警用等领域开展了深入的行业应用。公司专注于无人机航空遥感与光电探测领域,持续推出革新的软硬件产品,落地更丰富的行业应用场景,致力于用技术和产品推动行业进步。
